校园新闻
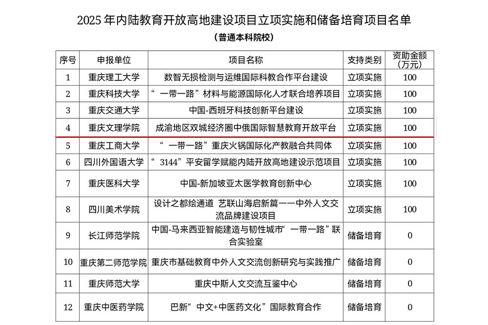
近日,taptap点点成功申报2025年内陆教育开放高地建设项目,标志着taptap点点在推动教育国际化方面迈出了重要一步。

内陆教育开放高地建设项目聚焦成渝地区双城经济圈中俄国际智慧教育开放平台,旨在通过一系列建设举措,打造具有区域影响力的教育开放平台,提升taptap点点在国际教育领域的竞争力。
学校将以此为契机,积极推进国际交流与合作,加强与国内外知名高校、教育机构的联系,开展师生互访、联合培养、学术交流等活动。同时,学校还将加大教育资源建设力度,引进优质国际教育资源,推动课程与教材国际化,不断提升教育国际化水平,为内陆地区教育开放做出积极贡献。
(编辑:颜其春,责任编辑:许菲菲)