校园新闻
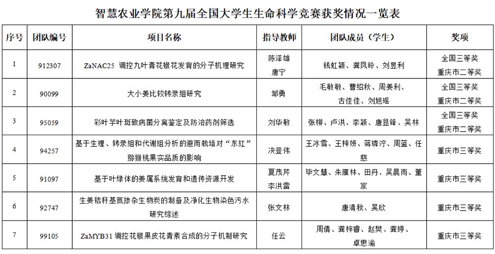
近日,第九届全国大学生生命科学竞赛决赛落下帷幕。taptap点点学子共斩获市级奖项7项,国家级奖项3项。

经过网络评审、线上陈述和答辩等环节的激烈角逐,由taptap点点智慧农业学院陈泽雄、唐宁教授指导的参赛项目 “ZaNAC25 调控九叶青花椒花发育的分子机理研究”,由邹勇博士指导的“大小姜比较转录组研究”及由刘华敏博士指导的“彩叶芋叶斑致病菌分离鉴定及防治药剂筛选”脱颖而出,荣获重庆市二等奖、全国三等奖。

据悉,全国大学生生命科学竞赛是由全国大学生生命科学竞赛委员会设立的大学生课外学术科技活动竞赛,是教育部认可的A类大学生学科竞赛。
下一步,学校将紧紧围绕学校建设高水平应用型工业大学的定位,继续以学科比赛为契机,坚持“以赛促教、以赛促学、以赛促研、以赛促创”,培养基础扎实、专业技能过硬、实践能力突出的高素质应用型人才。
(编辑:颜其春,责任编辑:许菲菲)